欢迎来到江西国际公司采购商城
登录
/
注册
我的订单
个人中心
商城后台
平台指引
商品
搜 索
热门搜索
其他办公文具
家用电器
生活用品
购物车(0)
全部商品分类
办公用品
办公用纸
办公文具
书写工具
办公耗材
办公用纸
复印纸
打印纸
彩色复印纸
喷墨纸
复写纸
传真纸
收银纸
生活用纸
标签纸
相片纸
办公文具
订书机
美工刀/刀片
白板擦
点点胶
胶棒/胶水
板夹
磁钉
订书钉
图钉/工字钉
大头针
别针/回形针
仪尺/卷尺
计算器
打孔机及配件
装订用品
封箱器
切割雕刻版
刀片
名片夹/名片盒
标价机/标价纸
绘图测量
抢答器
展示牌/台卡
办公摆件
药箱
奖牌
便签盒/座
书立
笔筒/收纳
海绵缸/回形针盒
印台/印油
金属夹/票夹
号码机
切割垫板
切纸机/切纸刀
剪刀/美工刀
橡皮筋
胶粘器
清洁器
胶带座
台历
垃圾袋
胶水
胶带
订书机
订书钉
回形针
长尾夹
印泥
印油
白板笔
文件袋
档案盒
便利贴
书写工具
考试笔
记号笔
荧光笔
笔芯
白板笔
中性笔
圆珠笔
台笔
活动铅笔/铅芯
直液笔
钢笔/宝珠笔
油漆笔
墨水
钢笔
毛笔
办公耗材
硒鼓
墨盒
色带
刻录光盘
数码外设
鼠标
键盘
键鼠套装
网络仪表仪器
U盘
移动固态硬盘
移动硬盘
鼠标垫
摄像头
线缆
手写板
硬盘盒
电脑工具
电脑清洁
UPS电源
插座
平板电脑配件
笔记本配件
投屏器
拓展坞
键盘配件
耳机/耳麦
音响
移动电源
办公日杂
插座
电池/充电器/移动电源
手电筒
粘钩/挂钩
存储收纳
照明/灯具
闹钟/挂钟
烟缸/花瓶
晴雨伞
旅行箱包
旗帜/地图
水桶
抽纸
相框
其他生活用品
观赏类
开关
量杯
湿度计
防雨布
马桶
层架/置物架
雨伞架/桶/袋
厨房下水管
核桃夹
即热式电热水龙头
计时计量工具
浴帘
窗帘
马桶圈
门帘
围裙
椅套
擦手纸箱
晾衣架
厕纸架
管道疏通器
加仑桶
家居饰品
家用梯/脚凳
凉衣叉
平纸箱
鞋刷
烟灰盒/缸
衣挂/裤挂
指甲钳
编织布/袋
防尘衣罩
化妆品收纳盒/包
内衣收纳盒
其他收纳用品
收纳箱/盒/袋
压缩收纳
整理箱
置物架
鞋套
伞坐
纸巾盒
毛刷
财务用毛刷
围裙(专区)
木/竹质杯垫
塑料杯垫
不锈钢衣架
木/竹质衣架
塑料衣架
布艺衣架
充电套装
电池充电器
杯垫
杯托
捕鼠器/贴
诱捕器
粘尘器/纸
纸盒/架
马桶疏通工具
牙刷架
除螨仪/剂
生活电池
热水袋
体温计
血压计
手持GPS定位仪
打火机
手表
厨卫配件
厨用模具
老花镜
封堵剂
腰带
眼镜
座钟
钟表配件
钥匙包
暖贴
扇子
手提袋
水袋
轮椅
擦鞋机/鞋油
成人计生
厨房秤
单肩包
挂图/折叠图
果盘/果篮
军刀军具
门铃
墙贴/装饰贴
双肩包
拉杆包
不锈钢水瓢
塑料水瓢
体重秤
日用口罩
宠物用品
桶装水支架
安全座椅
防辐射眼镜
箱包配件
钱包
卡包
牙签
保暖防护
办公设备
办公电器设备
办公通讯设备
安防监控设备
文印辅助设备
办公电器设备
碎纸机
装订机
塑封机
切纸机
考勤机
点钞机
收银机
饮水机
咖啡机
除湿机
验钞/点钞机
保险柜
考勤门禁
装订/封装机
白板
多功能一体机
打印机
复合机
传真设备
家庭打印机
照片打印机
投影仪
投影配件
录音笔
服务器
台式电脑
笔记本电脑
安防监控
办公通讯设备
固定电话机
集团电话 / 交换机
会议麦克风 / 音响
摄像头
耳机 / 耳麦
安防监控设备
监控摄像头
硬盘录像机
门禁系统
考勤门禁一体机
报警设备
监控线材
其他安防配件
文印辅助设备
硒鼓 / 粉盒
墨盒
色带
打印纸 / 复印纸
装订耗材
塑封膜
碳带
其他文印耗材
计算机及网络设备
打印机 / 一体机
复印机
投影仪 / 幕布
交换机 / 路由器
网络存储设备
网线 / 配线架
其他网络配件
办公及信息化备件
打印机配件
复印机配件
服务器配件
网络设备配件
UPS 电池
电源适配器
电器
空调
大家电
生活电器
厨房电器
空调
立柜式空调
壁挂式空调
吸顶式空调
中央空调
恒湿精密空调
机房专用空调
恒温机
空调机组
专用制冷空调
空调辅材
移动空调
大家电
冰箱
电视机
洗衣机
热水器
影碟机
冷柜
酒柜
换气扇
加湿器
空气净化器
冷藏箱柜
冷库制冷设备
制冷压缩机
专用电冰箱
冰箱
洗衣机配件
展示柜
燃气热水器
电热水器
洗脱机
干洗机
清洗机
冰吧
冷柜
其它生活电器
其他制冷电器
其他制冷空调设备
生活电器
饮水机
空气净化器
风扇
取暖器
吸尘器
熨斗
烘手器
电炸锅
除湿机
电驱蚊器
擦窗器
油烟机
地板擦洗机
空气滤洁器
扫地机器人
清洁机
电油汀
暖风机
快热炉
电热毯
暖手宝
小太阳
烘干机
家电配件
除湿/干衣机
净水设备
开水器
地擦机
吸尘器
洗地毯机
抽湿机
浴霸
干手机
桶装水抽水器
鞋套机
空气净化器配件
车载净化器
电视机配件
热水器配件
净水器配件
毛球修剪器
美容仪
生活电器配件
洗手机
除螨仪
商用开水器
净水机
空气炸锅
其他健康电器
净水壶
其它健康电器
冷风扇
新风机
电热壶芯
智能马桶盖
空调扇
扫地机
挂烫机
厨房电器
面包机
咖啡机
电水壶/电热水瓶
微波炉
洗碗机
电饭煲
养生壶/煎药壶
排烟系统
研磨机
通风机
料理机
榨汁机
豆浆机
煮蛋器
酸奶机
电饼铛
燃气灶
电磁炉
电压力锅
电烤箱
烟机/灶具
果蔬解毒机
其它厨房电器
消毒柜
饮料加工机
蒸柜
蒸箱
醒发箱
保鲜工作台
保温售饭台
扒炉
香肠/热狗机
电炖锅
肠粉机
和面机
电烧烤炉
电炸炉
电陶炉
电热饭盒
商用压面机
商用磨浆机
商用烤箱
商用绞肉机/切肉机
商用和面机/打蛋机
商用电磁炉
商用电饼铛
破壁机
其他厨房电器
封口/封杯机
大型厨房电器
冰淇淋机
豆芽机
健康电器
血压计/体温计/血糖仪
按摩椅/按摩器/足浴盆
健康秤/电子秤
电吹风/剃须刀/脱毛器/电动牙刷
电吹风机
理疗仪
电动剃/脱毛器
电动卷/直发器
电动洁面仪
电动吸奶器
电动牙刷
暖奶消毒
眼部按摩仪
便携式制氧机
电动剃须刀
脱毛器
按摩器
冲洗器
日用百货
个人护理用品
个人洗护
清洁洗涤用品
生活用纸
个人护理用品
洗发水
沐浴露
护发素
牙膏
牙刷
漱口水
洗面奶
护肤品
护手霜
剃须刀
剃须泡
卫生巾
护垫
纸尿裤
纸巾
湿巾
棉签
化妆棉
个人洗护
沐浴/香皂/浴盐
洗手液
口腔护理
手部护理
个人护理
毛巾
盆
牙膏
家务手套
彩妆
防晒乳
粉底/粉饼
隔离霜
护发素/发膜
护手霜
化妆水/爽肤水
洁面用品
精华液
面膜
磨砂/去角质用品
沐浴露/浴盐
祛痘用品
去黑头用品
染发剂
乳液/面霜
润唇膏
身体乳液
私处洗液/护理液
剃须膏
洗发水
香皂
卸妆液/油
牙刷
牙线
眼霜
啫喱水
足膜
足浴袋
喷雾
梳子
漱口水/口腔消毒美白
剃须刀/刀片
宝宝洗浴
日常护理
理发器
润肤
身体护肤套装
孕妈美容
沐浴球/浴擦/浴刷
浴巾/浴袍
浴帽
香水
唇膏
卫生巾
毛巾/浴巾套装
卫生护垫
卫生棉条
牙贴
其他口腔护理产品
沐浴套装
其他身体护理
造型
清洁洗涤用品
洗衣液
洗衣粉
皂液
洗洁精
肥皂
香皂
消毒液
漂白剂
洁厕灵
地板清洁剂
玻璃清洁剂
厨房重油污清洁剂
衣物柔顺剂
除垢剂
清洁剂
空气清新剂
消毒液
地毯护理
干燥剂
室内活性炭
管道疏通剂
生活用纸
盒装抽取式面纸
软包抽取式面纸
擦手纸
手帕纸
湿纸巾
小卷纸/无芯纸配件
擦手纸配件
坐垫纸架
大盘纸
厨房用纸
平板卫生纸
大卷纸
小卷纸/无芯纸
卫生间专用擦手纸
商用/家用纸系列
太阳镜
消毒湿巾
家居收纳用品
收纳箱
收纳盒
衣架
衣夹
裤架
挂钩
置物架
防尘罩
压缩袋
文件收纳
杂物收纳筐
家居清洁工具
拖把
扫帚
簸箕
垃圾桶
垃圾袋
抹布
百洁布
清洁刷
钢丝球
刮水器
除尘掸
马桶刷
清洁桶
挤水器
垃圾桶
海绵擦
马桶刷
搓衣板
餐厨日用用品
百洁垫
百洁布
洗碗机用清洁剂
一次性餐具
保鲜膜
保鲜袋
锡纸
厨房用纸
杯具
茶具
锅垫
隔热手套
调味盒
洗菜篮
餐具清洁用品
厨具用品
搅拌器
水杯/保温杯
保温瓶/咖啡壶/水壶
保鲜盒
餐具/茶具
锅具
刀具
菜板
擀面杖
餐车
不锈钢碗柜
压面机
喷壶
勺子
酒具
炒锅
煎锅
压力锅
蒸锅
汤锅
菜刀
厨房剪刀
水果刀
多功能刀
饭盒
筷子
餐刀
盘/碟
碗
DIY模具
包饺子器
保鲜膜/保鲜袋
剥蒜器/蒜泥器
茶叶罐
不锈钢水槽
橱柜
打蛋盆/打奶盆
打蛋器/蛋模
打奶器
刀/叉
炖锅
多功能切菜器
方筛
隔热垫
挂柜
果蔬盆
绞肉机/切肉宝
搅拌棒
开罐器/开瓶器
米箱
密封罐/储物罐
面条机
奶锅
刨子
勺铲
水果分割器
调味瓶罐
碗碟架/置物架/刀架
玻璃杯
茶杯
陶瓷/马克杯
运动水壶
多用途锅
热水壶
焖烧杯
杯具套装
餐具套装
茶壶
茶具配件
茶盘茶托
锅具套装
咖啡杯/咖啡具
塑料杯
厨房配件
床上用品
床单
床品套件
被子
床垫
蚊帐
凉席
电热毯
毛巾被/毯子
枕芯
枕套
被罩
枕巾
地毯
靠垫
毛毯/休闲毯
抹布
台布/餐布
装饰毯
座垫
被套
餐巾
床幔
床褥
纺织包/兜/带
缝纫线/绣花线
居家服
居家鞋
沙发套
手帕
睡衣
四件套
套袖
军被
军床
蚕丝被
羽绒被
床笠
雨具及防护用品
雨伞
雨衣
雨鞋
鞋套
一次性雨衣
防护围裙
袖套
一次性用品
一次性纸杯
一次性碗
一次性桌布
一次性手套
一次性口罩
一次性吸管
一次性餐盒
一次性餐具及用品
纸袋纸/杯纸
一次性餐具
保鲜膜/保鲜袋
一次性台布/伞套/鞋套
一次性纸杯/塑杯
其它一次性用
保健护理
指氧仪
助听器
家用雾化器
防疫用品
创可贴
呼吸气囊
绷带
家用小电器及配件
电池
插排插座
充电器
手电筒
台灯
电风扇
取暖器
加湿器
空气净化器
小功率厨房电器
螺丝
膨胀管
门锁配件
合页
简易维修工具套装
生活日用杂品
打火机
火柴
鞋油
鞋刷
针线包
热水袋
冰袋
应急包
小镜子
梳子
发圈
驱虫驱蚊及芳香用品
电蚊拍
电蚊香片
电蚊香器
花露水
灭鼠/杀虫剂
蚊香
电蚊液
杀虫剂
粘鼠板
蟑螂屋
空气清新剂
香薰
除臭剂
樟脑丸
除湿剂
办公家具
办公桌
办公椅
文件柜
保险柜/保管箱
办公桌
实木班台
板式班台
会议桌
折叠桌
接待台
定制桌子
钢制电脑桌
写字台
沙滩桌子/折叠简易桌
餐桌
电脑桌
供桌/经桌
其它桌
棋桌
琴桌
书桌
桌子配件
办公椅
班椅
职员椅
会议椅
礼堂椅
会客椅
培训椅
休闲椅
文件柜
实木柜
板式柜
铁皮柜
卡片柜
书架/书柜
更衣柜
货架
无门柜
家具单品
定制文件柜
文件柜搁板
定制靠墙橱柜
储物柜
客房行李架
保密文件柜
多功能柜
枪弹柜
可悬挂式资料架
简易衣柜
电视柜
档案杀虫机
保险柜/保管箱
机械锁保险箱
电子锁保险箱
机械锁保管箱
电子锁保管箱
指纹锁保险柜
椅/凳
儿童学习椅
矮凳
按摩椅
餐椅
床尾凳
儿童餐椅
儿童凳
儿童椅
鼓墩/绣墩
换鞋凳
交椅
其它凳子
其它椅子
圈椅/围椅
沙发椅
梳妆凳
摇椅
折叠凳
折叠椅/躺椅
转椅
坐具配件
军用桌
军用椅
沙发/茶几
沙发
茶几
布面料沙发
皮沙发
角几/边几
炕几
其它几类
充气沙发
贵妃椅
懒人沙发
沙发床
沙发凳/沙发踏
沙发配件及辅料
实木沙发
藤/竹沙发
铁艺沙发
宿舍家具
单人床
上下床
床垫
床头柜
衣柜
书桌
椅子
鞋柜
实验室 / 特殊功能家具
实验台
通风柜
药品柜
仪器柜
工作台
工具柜
教学 / 培训家具
课桌椅
培训桌
培训椅
讲台
书架
阅览桌
阅览椅
餐厅 / 食堂家具
餐桌
餐椅
食堂餐桌椅
备餐柜
餐边柜
吧台 / 吧椅
户外家具
庭院凳子
遮阳伞
配套椅子
摇椅
其他家具
衣帽架
报刊架
雨伞架
屏风
办公收纳
餐桌
凳子
密集架
隔断
屏风隔断墙
CD架
多宝格/博古架
搁板/壁架
花架
酒架
鞋架
面盆架
木制门
金属门
组合家具
食品饮料
休闲食品
咖啡配套及冲调
坚果炒货及籽类
干货及杂粮制品
休闲食品
饼干糕点
糖果巧克力
坚果炒货
膨化食品
蜜饯果干
肉干肉脯
咖啡配套及冲调
速溶咖啡
咖啡礼盒
奶精/奶球
糖
固体速溶饮料
麦片/蜂蜜/其他冲饮
植脂末
咖啡豆
其他冲调类
奶粉
豆奶
坚果炒货及籽类
核桃
腰果
巴旦木
开心果
花生
瓜子
松子
夏威夷果
混合坚果
干货及杂粮制品
干菌菇
干木耳
干黄花菜
粉丝粉条
海带紫菜
干制海产品
其他干货
方便食品
方便面
挂面
速冻食品
自热食品
罐头食品
预包装熟食
粮油及调味品
大米
面粉
食用油
食用盐
食糖
酱油
食醋
味精
鸡精
酱料
复合调味品
茶包及茶叶
袋泡茶
茶叶
红茶
养生茶
绿茶
花草茶
普洱茶
铁观音
龙井茶
黑茶
白茶
乌龙茶
花果茶
其他茶
酒水饮料
水
碳酸饮料
茶饮料
果汁
运动/健康饮料
咖啡饮料
乳品饮料
酒
其他饮料
功能饮料
果蔬饮料
牛奶
酸奶
果汁粉
奶茶粉
纯净水
矿泉水
苏打水
啤酒
葡萄酒
白酒
风味奶
羊奶
信息化设备
计算机设备
终端输入输出设备
移动智能终端
固定通信设备
计算机设备
台式计算机
笔记本电脑
一体机电脑
工作站
迷你主机
终端输入输出设备
显示器
键鼠套装
扫描仪
高拍仪
小票打印机
条码打印机
刷卡器
指纹仪
移动智能终端
平板电脑
手机
数据采集器
手持终端
RFID 读写器
固定通信设备
有线电话机
传真机
调度电话机
公用电话机
音视频及会议设备
视频会议终端
会议摄像头
会议麦克风
音响功放
拼接屏
投影仪
网络设备
交换机
路由器
防火墙
网线 / 光纤配件
联系人:
联系电话:
联系客服
收藏店铺
标拓BT-SPC252BK兼容硒鼓(支)
价格
¥
0
.0
剩余库存
0
比价链接
链接1
数量
商品无货
收藏商品
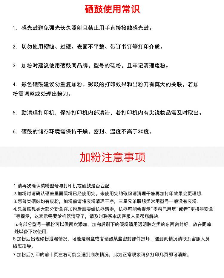
商品介绍
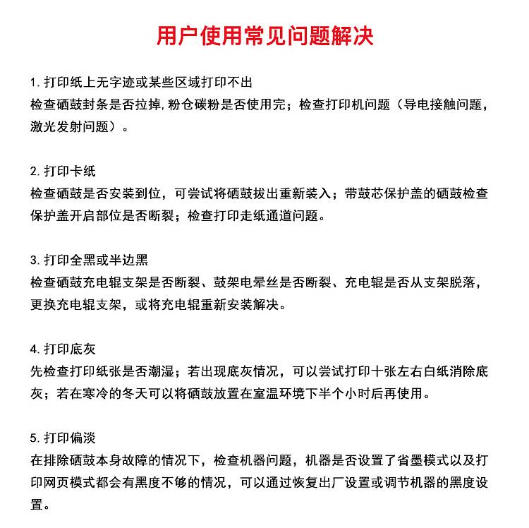
售后服务
品牌:标拓(Biaotop)
型号:BT-SPC252BK
商品标题:标拓BT-SPC252BK兼容硒鼓(支)
销售单位:支
服务承诺
售后服务承诺:支持7天内无理由退货服务